Központban a víz – Innovatív épületgépészeti vízkezelés az Agrovíz partnereinek
Az épületgépészetben a tiszta, megfelelő összetételű víz nem csupán komfortot, hanem gazdasági előnyt is jelent a gépész szakemberek és beruházók számára. A modern házak, ipari telephelyek és intézmények fenntartható működése jóval túlmutat a hagyományos vízellátáson vagy egyszerű víztisztításon: napjainkban okos, tervezhető és költséghatékony vízkezelési rendszerekre van szükség, amelyek könnyen telepíthetőek és hosszútávú hasznot biztosítanak.
A vízkezelési technológiák hatékonysága ma már nem luxus – optimalizálják az energiafelhasználást, növelik a berendezések élettartamát, és csökkentik az üzemeltetési költségeket. Az Agrovíz Kft. gépész partnerei számára egyedülálló feltételeket biztosít, hiszen közvetlen forgalmazója a nemzetközi szinten is elismert Ecowater, Cintropur, Acqua Brevetti és Evolve márkáknak, így mind a tervezés rugalmasságát, mind a beszerzési árelőnyt garantálja.
Polifoszfát adagolás – védelem és gazdaságosság
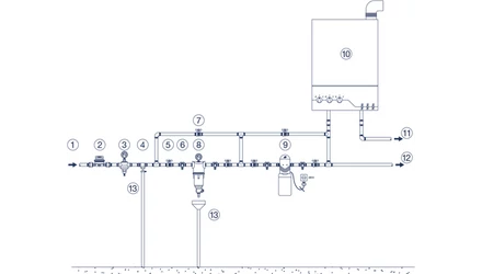
A polifoszfát adagolással működő rendszerek innovatívan lépnek fel a vízkőlerakódás ellen. Ezek az eszközök megakadályozzák a kalcium és magnézium ionok kicsapódását, így a csővezetékek, kazánok, bojler, mosógép vagy vízmelegítő hosszabb élettartamot érhet el, és lényegesen ritkábban igényel karbantartást. Nincs szükség sósvizes regenerálásra, nincs plusz sóköltség vagy felesleges szennyvízképződés – egy polifoszfát adagoló beruházási költsége töredéke a hagyományos vízlágyítóénak, miközben optimális védelmet nyújt az épületgépészeti berendezések számára.
Szűrés – az egészséges vízellátás alapja
A szűrés elsődleges célja a vízben lévő mechanikai szennyeződések, lebegő anyagok, homok, iszap eltávolítása. A Cintropur és Acqua Brevetti szűrőmegoldásai hatékonyan, hosszú élettartammal, könnyen karbantartható formában biztosítják ezt, így védik a további gépészeti rendszereket, megelőzik az eltömődést, és javítják a víz minőségét. Az optimális szűrési technológia elengedhetetlen akár kútvíz, akár városi hálózati víz kezelése során.
Vízlágyítás – energiatakarékos megoldások
A vízlágyítás az egyik legfontosabb gépészeti művelet, mely a magyarországi közüzemi vízben gyakran előforduló, magas keménységi értéket hivatott csökkenteni. Az EcoWater automatikusan vezérelhető, Wi-Fi modulokkal ellátott vízlágyító berendezései aktívszenes szűrőt kombinálnak a korszerű ioncserélő technológiával, mellyel nemcsak a vízkő képződése akadályozható meg, hanem a klór- és egyéb szennyezőanyagok is eltávolíthatók. Az okos funkciók (például SMS értesítés a sóhiányról) kényelmes kezelést és karbantartást tesznek lehetővé.
Vas- és mangánmentesítés – ipari és lakossági igényekre szabva
Magyarország számos térségében a kútvíz, de akár a hálózati víz is magas vas- vagy mangán tartalommal rendelkezhet, ami súlyos meghibásodást, elszíneződést, illetve minőségi problémákat okozhat a gépészeti rendszerekben. Az Ecowater és Cintropur vas- és mangánmentesítő szűrői kifejezetten épületgépészeti tervezéshez igazodva garantálják a tiszta, biztonságos vízellátást és csővezeték-védelmet, mindezt gyors, szakértői telepítéssel és hosszútávú támogatással.
Agrovíz – közvetlen márkaképviselet, gépész szakemberek előnyben
Az Agrovíz Kft. kiemelt figyelmet fordít arra, hogy szerződött gépész partnereinek közvetlen, kedvező árakat, rugalmas rendelési lehetőségeket és szakértői támogatást biztosítson a vízkezelés minden területén. A nemzetközi prémium márkák közvetlen képviseletének köszönhetően az Agrovíz nem csupán beszállító, hanem megbízható szakmai partner a gépész tervezők, kivitelezők, szervizesek hosszútávú sikeréhez.
Az épületgépészeti beruházások jövője a tiszta, jól kezelt vízben és az okos vízkezelési technológiákban rejlik – ebben az Agrovíz Kft. a gépész szakma közeljövőjének elkötelezett támogatója.
